随着技术的飞速发展,智能指环作为新兴智能可穿戴设备越来越被品牌厂商所关注。中国穿戴厂商华米在CES 2024期间发布了名为Helio Ring的智能指环新品;韩国三星电子于2024年7月正式发售指环产品Galaxy Ring,市场反响热烈。
智能指环既有装饰潮品的时尚属性,又是智能手机的辅助智能感知配件,用于人体健康数据的监测。相比手表和手环,指环更贴合皮肤,因此在收集人体基础生物信息,如脉搏、心率、血氧、心电图,以及监测体温等方面更有精准度优势。指环相比智能手表,还有无感佩戴的特点,更能满足用户的差异化需求。
智能指环受限于空间尺寸,配备的锂电池容量通常在15~23mAh,而续航时间则需要达到5天或更久。因此,超低功耗且超小尺寸的芯片必为产品开发者所青睐。赛微微电(CellWise)已经量产多款超低功耗的小尺寸电源芯片,如Figure1所示,都非常适用于智能指环应用。
CW6004是一款超低功耗LDO,静态工作电流低至300nA。其输入电压1.6V~5.5V,输出电压有1.1V, 1.2V, 1.5V, 1.8V, 2.5V, 2.8V, 3.0V和3.3V可选,输出电流为200mA。CW6004具有快速的动态响应特性,当设备从Standby轻载快速切换到Active重载的工作场景下,VOUT输出电压也能保持稳定。该芯片为DFN-4封装,尺寸为1.0mm*1.0mm。

线性充电器-CW6308、CW6305/6307
CW6308是一款支持I2C接口和电源路径管理的线性充电芯片,尺寸为业内最小,充电电流最大支持320mA。在仅有电池供电并开启Watchdog功能后,芯片工作电流仍低至5μA。CW6308还支持500nA超低功耗模式和300nA船运模式,封装为WLCSP-9,尺寸为1.24mm*1.24mm。
CW6305/6307功能与CW6308一致,区别是可支持最大470mA充电电流,芯片封装尺寸为WLCSP-9,1.55mm*1.55mm。

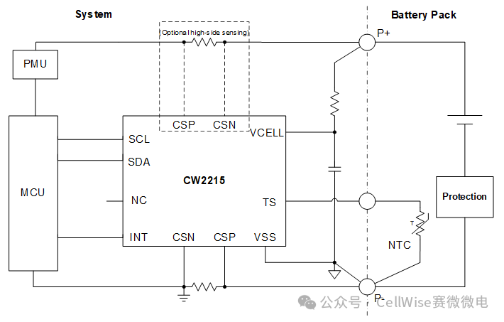
电量计-CW2215
单节锂电池电量计CW2215的工作电流仅为5μA,是业内最低,内置高精度ADC,支持电压、电流和温度监测。芯片内置“FastCali”算法,结合对客户电池样品建模测试提取的电池特征参数,可完成对电池剩余电量(SOC)、循环数(Cycle)和电池健康(SOH)的精确计算,并可配置对低电量、高温或低温的情况进行中断上报。CW2215为WLCSP-9封装,尺寸为1.58mm*1.53mm

LDO低压差稳压器-CW6004
CW6004是一款超低功耗LDO,静态工作电流低至300nA。其输入电压1.6V~5.5V,输出电压有1.1V, 1.2V, 1.5V, 1.8V, 2.5V, 2.8V, 3.0V和3.3V可选,输出电流为200mA。CW6004具有快速的动态响应特性,当设备从Standby轻载快速切换到Active重载的工作场景下,VOUT输出电压也能保持稳定。该芯片为DFN-4封装,尺寸为1.0mm*1.0mm。



负载开关-CW3301
CW3301是一款超低MOS导通电阻的负载开关,输入电压为1.1V~5.5V,最大通流能力2.0A。芯片的输出电压摆率(slew-rate)受控,有效保护后级芯片;CW3301具有业内领先的5nA On-State静态工作电流和12nA Off-state漏电流,并支持输出快速放电可选;其封装为WLCSP-4,尺寸为0.76mm*0.76mm。

电话:18123667076
邮箱:liangwei@hxw-win-win.com
地址:深圳市龙华新区民治街道新牛路港深国际中心B2-31